“医”看就懂
药师说药 | 速效救心丸与复方丹参滴丸,您用对了吗?

常能听到患者纠结“速效救心丸和复方丹参滴丸该怎么选”“能不能长期吃”。其实这两种药虽都与心血管问题相关,但从成分到适用场景都有明确区别,若服用不当可能带来健康风险,下面就由玉泉药师为大家分别讲解。
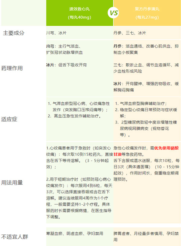
1 同为理气剂,作用并不同

2 长期服用需明辨
(一)速效救心丸:“急救药”别当“长期药”

速效救心丸是应对急性心血管问题的“急救药”,不建议长期服用。其成分中的川芎可能会降低血压,对于本身血压偏低的患者而言,长期服用可能加重低血压状况;而冰片有损伤脾阳的风险,易使脾胃虚寒的患者出现不适。所以它的主要定位是应急,而非长期依赖的药物。
(二)复方丹参滴丸:短期吃遵医嘱,长期吃需监测

复方丹参滴丸可在医生指导下短期服用,比如以1 - 3个月为1个周期,但长期服用需谨慎。它可能会导致胃肠道不适,而且长期服用还有引发低钾血症的风险,患者可能会出现乏力、心律失常等症状。因此长期服用时需定期检查肝肾功能、凝血功能和血钾等指标,确保用药安全。
药师提示

(一)选药
突发心绞痛时,应立即舌下含服速效救心丸来急救;而日常调理心血管问题则可遵医嘱选用复方丹参滴丸。
(二)合用要避开
值得注意的是,两种药物不能一起服用。因为二者都含有冰片,混用会使冰片剂量翻倍,加重对脾胃的损伤;同时两者都有活血作用,叠加使用会增加出血风险,尤其是正在服用阿司匹林、氯吡格雷等抗凝药的患者,风险会更高,所以一定要避免盲目将两者混用。
在心血管疾病的防治中,选对药、用对药至关重要。大家需依据自身情况,遵循医嘱,科学使用速效救心丸和复方丹参滴丸,让药物真正发挥好作用,守护心血管健康。若有更多用药疑问,欢迎到药学门诊咨询。







京公网安备 11010702002281号