动态新闻
门诊动态丨我院互联网医院(门诊)正式开诊,体验便捷就医新选择
01清华大学玉泉医院
互联网医院重磅上线
为践行“互联网+医疗健康”的发展导向,持续推动“让数据多跑路,群众少跑腿”的信息便民惠民措施。我院互联网医院(门诊)于9月26日正式获批、11月17日起试运行接诊、12月8日正式开诊。

我院互联网医院(门诊)正式进入运行阶段后,将逐步推广到更多科室,为患者提供更方便快捷的互联网诊疗服务。
开诊仪式上,区卫生健康委中医科有关负责同志到场并指导互联网诊疗工作。医院党委书记、副院长李伟总结了互联网医院建设情况并提出工作要求。
开诊首日,我院安排了互联网线上义诊活动,为患者提供科普咨询服务。

02两大重点科室,精准覆盖健康需求
互联网心血管内科门诊:由翟真副主任医师等资深专家坐诊,擅长冠心病、高血压、血脂异常、心力衰竭等常见心血管疾病的复诊诊疗。针对近180天内曾在该院确诊的患者,提供在线病情分析、复诊开方、用药指导等服务,让慢性病患者无需反复跑医院,轻松实现长期健康管理。
互联网综合医疗科门诊:秉承“未病先防、既病防变”理念,聚焦体质调理与亚健康改善。为有调理需求的市民提供线上体质辨识、个性化中药调理方案、食疗及穴位按摩指导,覆盖失眠、疲劳乏力、免疫力低下等常见问题,尤其适合术后恢复、慢病调理人群。
03就诊须知速览,就医更省心
1.接诊范围:仅限14岁以上人群,需为近180天内该院相同诊断的复诊患者;首诊、病情突变或不适宜线上诊疗的情况,医生将退诊并建议线下就医。
2.支付与票据:目前支持自费就诊,医保支付待审批开通;如需票据,可通过医院官方小程序下载打印。
3.用药限制:麻醉药品、精神药品等特殊管理药品,及需冷链运输、不宜邮寄的药品,线上暂不开具。
4.就诊准备:请提前备好患者身份证或医保卡,便于医师核对身份信息。
三步便捷就诊,操作零门槛
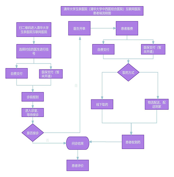
1.扫码进入:扫描二维码直达【清华大学玉泉医院互联网医院】主页,或通过医院官方公众号进入对应板块。

清华大学玉泉医院互联网医院
2. 预约问诊:选择心血管内科或治未病科的意向医生(可查看医生擅长与出诊时段),填写病情描述后发起线上问诊。
3. 取药支付:医师开具处方后,可在线预览并选择取药方式(快递配送到家/到院凭取药码取药),完成自费支付即可等待取药。
互联网医院患者端流程图








京公网安备 11010702002281号