动态新闻
科研动态丨跨域协作结硕果!我院张玉琪教授助力新疆医学科技项目获奖
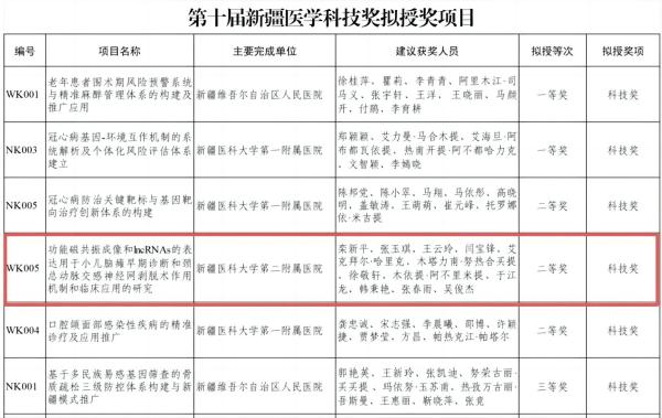
近日,第十届新疆医学科技奖获奖名单正式揭晓,由新疆医科大学第二附属医院栾新平教授领衔、清华大学玉泉医院张玉琪教授作为第二完成人联合攻关的《功能磁共振成像与长链非编码RNA表达在小儿脑瘫早期诊断及颈总动脉交感神经网剥脱术作用机制与临床应用研究》项目,历经严格形式审查与多轮专家评审,在众多参评成果中脱颖而出,成功斩获第十届新疆医学科技奖二等奖。这一荣誉既是对项目科研价值的权威认证,更是对两院跨区域协作、共护边疆群众健康的充分肯定。

作为国内神经外科领域知名专家,张玉琪教授始终秉持“医疗支援、科技赋能”的责任担当,主动响应边疆医学发展需求,深度参与该项目核心研究。项目聚焦小儿脑瘫这一影响儿童健康的重大疾病,针对早期诊断精准度不足、治疗机制不明确等难题,张玉琪教授依托清华大学玉泉医院在神经影像、分子生物学领域的技术优势,为研究提供关键学术支撑:在新型基因筛选阶段,贡献了神经疾病分子机制研究的成熟经验,助力团队在国际上首次发现NONHSAT150881等3个脑瘫相关新型基因;在诊断标准构建中,融入跨模态影像分析的先进理念,为“脑血流灌注减少型”脑瘫影像学六分类标准的提出提供重要技术支持;同时在手术机制验证环节,协助优化多模态磁共振技术应用方案,进一步夯实了颈总动脉交感神经网剥脱术的科学依据,最终使手术显效率达到98%,为边疆脑瘫患儿带来康复新希望。
此次获奖是两院优势互补、协同创新的生动实践,更是张玉琪教授践行“敬佑生命、大爱无疆”职业精神的具体体现。清华大学玉泉医院始终致力于推动优质医疗资源下沉与跨区域医学协作,未来将继续以学术交流、科研合作、人才培养为纽带,深化与边疆地区医疗机构的合作,充分发挥自身学科与技术优势,为提升新疆医学科技创新能力、守护各族群众健康福祉、促进区域卫生健康事业均衡发展贡献更多清华医学力量!







京公网安备 11010702002281号